九州官方网页版_九州(中国)
KWZK九州官方网页版_九州(中国)
网站九州官方网页版_九州(中国)
九州官方网页版_九州(中国)
公司简介
在线反馈
联系我们
产品展示
全部
传感器/变送器
流量计系列
液位/料位系列
阀门/执行装置
液压/气动元件
检维修工器具
化验/分析仪器
其他机电仪产品
新闻动态
全部
行业知识
企业新闻
资料下载
客户案例
行业知识
你的位置
网站九州官方网页版_九州(中国)
新闻动态
行业知识
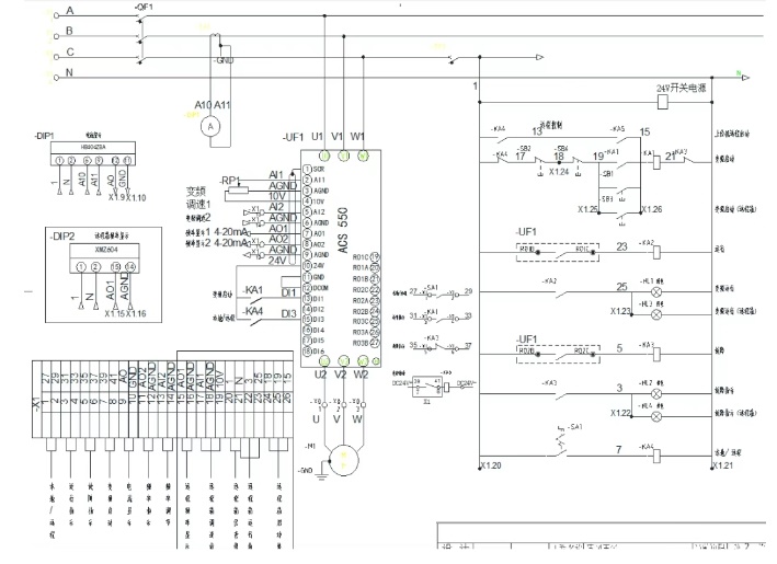
变频器参数设置指南
2025-03-05 08:00:04
九州官方网页版_九州(中国)
变频器参数设置指南
TAG:
变频器
上一篇
: 给煤机堵煤报警器故障处理
下一篇
: 热电偶安装方式分类
九州官方网页版_九州(中国)
产品
新闻
联系